天齐锂业9.99%涨停,总市值737.07亿元
8月11日,天齐锂业盘中9.99%涨停,截至10:00,报44.91元/股,成交30.51亿元,换手率4.68%,总市值737.07亿元。 资料显示,天齐锂业股...
8月11日,天齐锂业盘中9.99%涨停,截至10:00,报44.91元/股,成交30.51亿元,换手率4.68%,总市值737.07亿元。 资料显示,天齐锂业股...
8月11日,锂矿概念上涨3.98%,今日主力资金流入19.36亿元,概念股33只上涨,3只下跌。 主力资金净流入居前的分别为天齐锂业(6.65亿元)、赣锋锂业(...
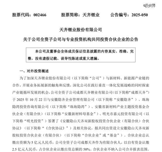
投资界-解码LP获悉,近日,天齐锂业发布公告,公司全资子公司成都天齐锂业有限公司近日与安徽隐齐企业管理有限公司、珠海隐湾投资咨询有限公司、安徽省新材料产业主题投...
转自:财联社 【主力资金监控:天齐锂业净买入超9亿】财联社10月30日电,财联社星矿数据显示,今日主力资金净流入能源金属、有色金属、航运港口等板块,净流出电子、...
8月11日,天齐锂业(09696)盘中上涨16.92%,截至09:30,报47.96元/股,成交3878.87万元。 天齐锂业股份有限公司是一家以锂为核心的新能...
宁德时代枧下窝锂矿停产消息传来,苦“内卷”久已的锂业板块终于可以喘口气儿了。 就在今早,“宁王”在深交所互动易平台确认了宜春项目停产传闻。 2022年4月,宁德...
8月11日,天齐锂业(09696)盘中上涨9.22%,截至09:32,报44.8元/股,成交1.41亿元。 天齐锂业股份有限公司是一家以锂为核心的新能源材料企业...
8月12日,天齐锂业(09696)盘中下跌6.44%,截至09:37,报45.36元/股,成交1.36亿元。 天齐锂业股份有限公司是一家以锂为核心的新能源材料企...
8月11日,天齐锂业盘中上涨8.69%,截至09:30,报44.38元/股,成交2.74亿元,换手率0.42%,总市值728.37亿元。 资料显示,天齐锂业股份...
来源:新浪港股 10月2日消息,港股锂电池概念股走强,其中,天齐锂业涨超14%,赣锋锂业涨超11%,比亚电子、宁德时代涨超4%。 消息面上,美东时间周二,美国...