差距断崖式?外媒:中国4年下水10艘核潜艇,美军2年后才能追的上
中美海军力量正在发生巨大的变化,美国媒体一再报道的主题都是:差距是断崖式?中国在海军力量的各个方面正在追赶美国,尤其是核潜艇力量。 2026年4月5日,美国媒体...
中美海军力量正在发生巨大的变化,美国媒体一再报道的主题都是:差距是断崖式?中国在海军力量的各个方面正在追赶美国,尤其是核潜艇力量。 2026年4月5日,美国媒体...
印巴空战之后,印度官方一直拒绝承认有“阵风”战斗机被击落,只是真相无法掩盖,让人们意识到歼-10CE战斗机又给中国长脸!击落了包括“阵风”战斗机在内的多架印度空...
近期,商业航天板块在A股市场热度飙升。1月12日,中国东方红卫星股份有限公司(简称“中国卫星”)发布风险提示公告。 公告称,2026年1月12日,中国卫星股票...
1月13日,商业航天板块大幅回调,航天电子、航天发展等多股跌停,中国卫星、星图测控等概念股盘中波动明显。 此前,商业航天板块在A股市场热度飙升。1月12日,中国...
来源:格隆汇APP 商业航天概念持续活跃,中国卫星涨停,卫星产业ETF、卫星ETF、卫星ETF易方达、卫星ETF广发涨超2%。 卫星产业ETF涵盖卫星制造、发射...
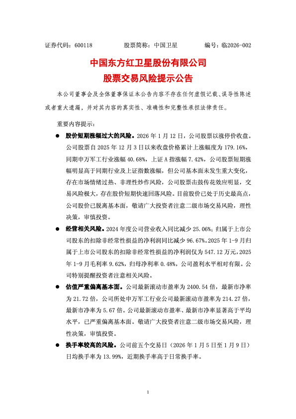
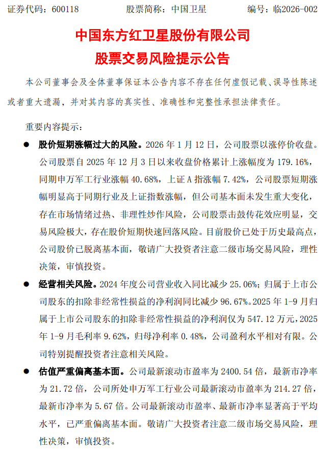
来源:上海证券报 证券代码:600118 股票简称:中国卫星 编号:临2026-002 中国东方红卫星股份有限公司 股票交易风险提示公告 本公司董事会及全体董事...
来源:上海证券报 证券代码:600118 股票简称:中国卫星 编号:临2025-034 中国东方红卫星股份有限公司股票交易异常波动公告 本公司董事会及全体董事保...
截至2025年12月26日收盘,中国卫星(600118)报收于80.0元,较上周的58.72元上涨36.24%。本周,中国卫星12月26日盘中最高价报80.0元...
截至2026年1月9日收盘,中国卫星(600118)报收于106.05元,较上周的94.95元上涨11.69%。本周,中国卫星1月9日盘中最高价报109.0元,...
截至2026年1月16日收盘,中国卫星(600118)报收于101.9元,较上周的106.05元下跌3.91%。本周,中国卫星1月13日盘中最高价报127.77...